近日,JVID
测绘遥感信息系袁林果教授领衔的卫星大地测量团队博士生杨鑫春、万祥禹在GRACE/GRACE-FO陆地水储量变化重构方向取得新进展,研究成果在水文水资源领域国际顶级期刊Water Resources Research和Journal of Hydrology上发表,其中博士生杨鑫春在Water Resources Research和Journal of Hydrology分别发表一篇学术论文,博士生万祥禹在Journal of Hydrology发表一篇学术论文。
题为“A Two-Step Linear Model to Fill the Data Gap Between GRACE and GRACE-FO Terrestrial Water Storage Anomalies”的研究论文发表在国际权威学术期刊Water Resources Research上,题为“Reconstruction of continuous GRACE/GRACE-FO terrestrial water storage anomalies based on time series decomposition”和“Evaluating different predictive strategies for filling the global GRACE/-FO terrestrial water storage anomalies gap”的研究论文发表在国际权威学术期刊Journal of Hydrology上。Water Resource Research杂志是美国地球物理联合会(AGU)旗下的旗舰刊物,创刊于1965年,是水文水资源方向的国际顶级期刊,在相关领域具有广泛学术影响和良好声誉,中科院分区为一区Top,最新影响因子5.4。Journal of Hydrology杂志是全球知名出版巨头爱思唯尔公司(Elsevier)旗下的重要刊物,创刊于1963年,是水文水资源水文学领域历史最悠久、最有影响力的国际期刊之一,深受各国水文学及相关领域科学工作者的重视,中科院分区为一区Top,最新影响因子6.4。
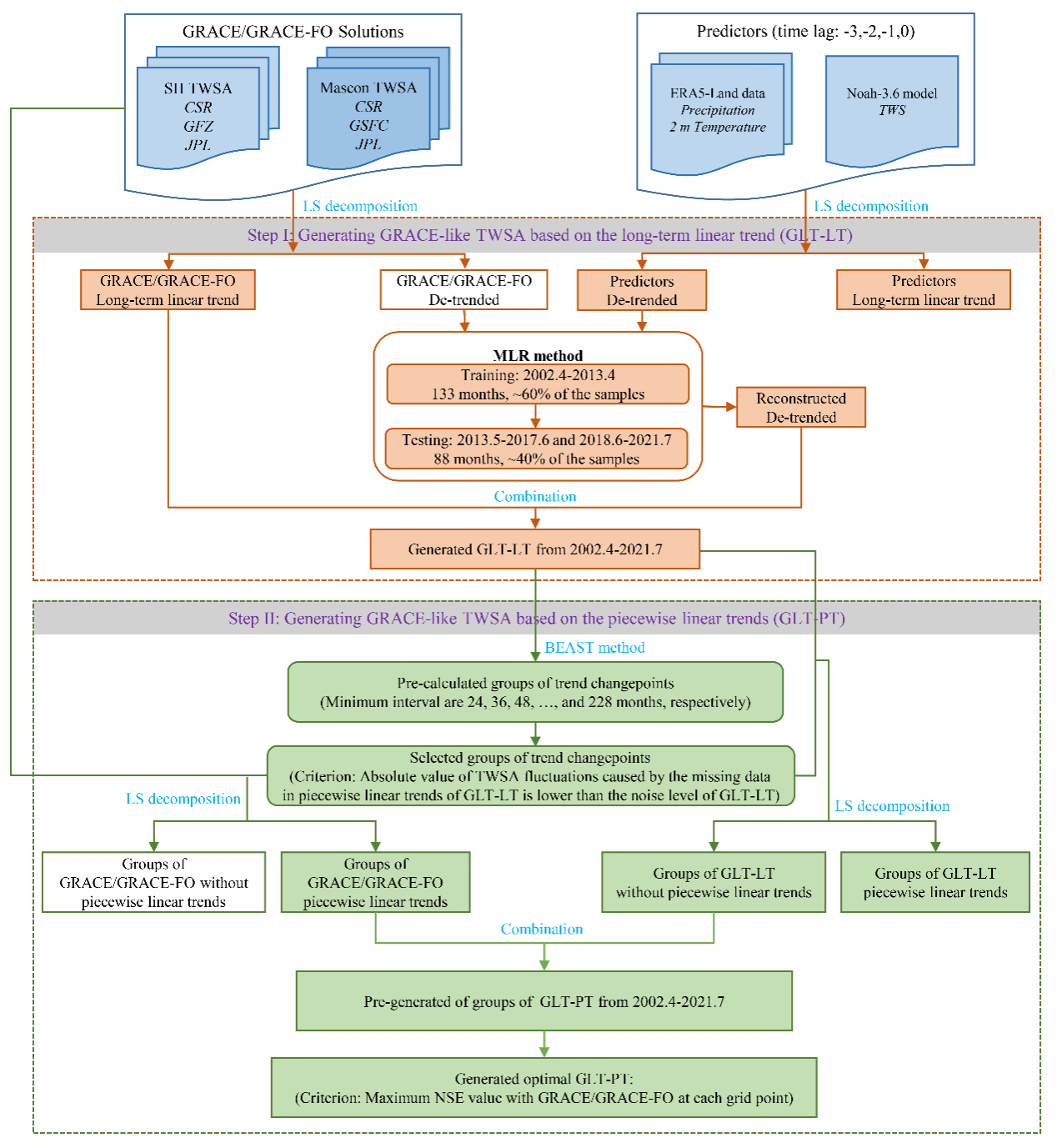
自2002年4月以来,重力恢复和气候实验卫星GRACE以及其继任者卫星GRACE-FO以前所未有的精度和时空分辨率提供全球陆地水储量变化,极大地提高了人类对水资源时空分布和变化特征的认识,积极地促进了我们对水资源的合理开发、利用和管理,同时也为水文学研究开辟了全新的道路,开辟了水文大地测量研究的新方向。然而两代GRACE卫星之间的任务时间差导致其发布的数据存在11个月空缺。这些数据空缺打破了GRACE/GRACE-FO卫星监测陆地水储量变化的连续性,极大地限制了他们的进一步应用。基于这一科学问题,研究团队创新地提出了一种利用双步线性模型重构GRACE/GRACE-FO陆地水储量变化的新方法(图1),解决了GRACE与GRACE-FO系统间的11个月数据空缺无法实现对陆地水储量变化的连续性监测问题(图2)。与已有的重构方法相比,该方法的实现更为简单、性能更加稳健,其对应的重构数据质量更加优越、可靠(图3)。研究成果还提供了六种不同的全球GRACE/GRACE-FO陆地水储量变化重构产品集,满足了水文学研究对多种连续陆地水储量变化产品的需求。

图 1 . 利用双步线性模型重构GRACE/GRACE-FO陆地水储量变化流程图

图 2 . 原始的GRACE/GRACE-FO数据和重构数据在全球10个代表性流域的时间序列

图 3 . 本研究重构结果与前人重构结果的性能对比
游为副教授为三篇论文的通讯作者,JVID
地球科学与环境工程学院为第一完成单位,合作者包括澳大利亚气象局田思园研究员、德国波恩大学大地测量与地球空间信息研究所Jürgen Kusche教授、李夫鹏博士后和中山大学测绘科学与技术学院姜中山副教授。该研究成果得到国家自然科学基金项目41974013和42174014的资助。
论文详细信息:
Yang, X., You, W.*, Tian, S., Jiang, Z., Wan, X. (2023). A two-step linear model to fill the data gap between GRACE and GRACE-FO terrestrial water storage anomalies. Water Resources Research. 2023, 59, e2022WR034139. //doi.org/10.1029/2022WR034139.
Yang, X.; Tian, S.; You, W.*; Jiang, Z. Reconstruction of continuous GRACE/GRACE-FO terrestrial water storage anomalies based on time series decomposition. Journal of Hydrology. 2021, 603, //doi.org/10.1016/j.jhydrol.2021.127018.
Wan, X.; You, W.*; Kusche, J.; Li, F.; Yang, X.; Fan, D.; Pu, L.; Jiang, Z. Evaluating different predictive strategies for filling the global GRACE/-FO terrestrial water storage anomalies gap. Journal of Hydrology. 2023, 626,